Secure Code to Cloud
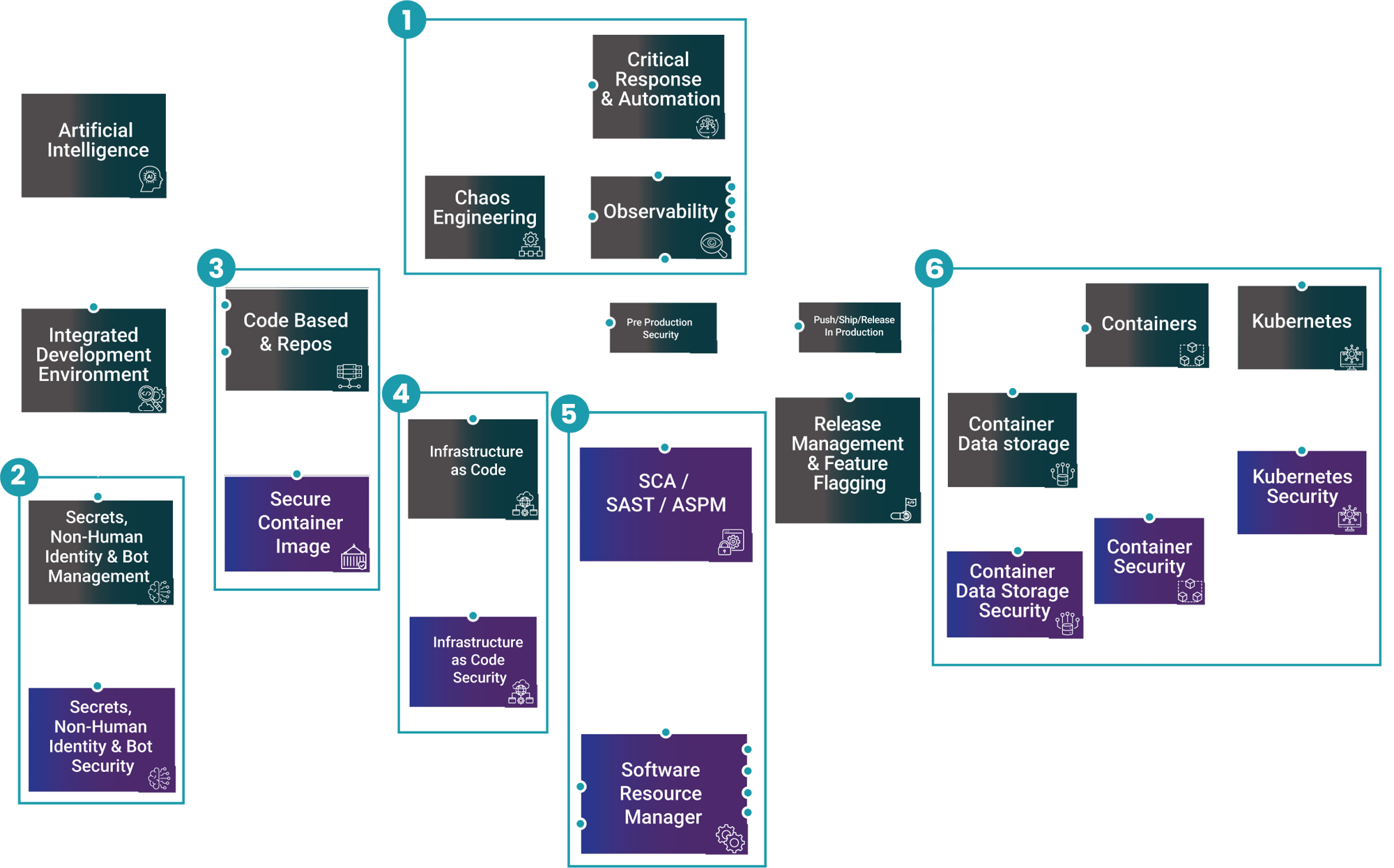
Nuaware DevOps Architecture brings together a powerful ecosystem of integrated technologies, designed to accelerate software delivery while maintaining security, scalability, and resilience. Built in collaboration with leading vendors, it reflects a modular and flexible approach to modern DevOps — enabling teams to adopt best-in-class tools across the entire lifecycle, from development and CI/CD to observability and governance.
The DevSecOps Advantage: Solving Today’s Challenges
Engineering Resilience & Automation into your observability stack
Integrating critical response capabilities with automation for rapid remediation, while applying chaos engineering to proactively test and strengthen system reliability.
Managing Non-Human-Identities & Secrets
Securely manage non-human identities and secrets like API keys to prevent breaches and ensure safe automated workflows.
Securing your Codebase, Repo's & Images
Protect your code repositories and container images with robust security measures, ensuring integrity, compliance, and resilience across the entire software lifecycle.
AI-Powered Infrastructure as Code
Leverage AI-driven Infrastructure as Code to automate provisioning, optimize configurations, and enhance security across dynamic cloud environments.
The future of Application Security & GenAI
Combine SCA, SAST, and ASPM with GenAI-driven insights and resource management to secure applications across the entire lifecycle.
Securing Containers, Kubernetes & Data
Implement robust security for containers, Kubernetes clusters, and data storage to prevent vulnerabilities and ensure integrity across cloud-native environments.
Artificial Intelligence
Empower your infrastructure with AI to streamline operations, predict risks, and deliver smarter, more secure cloud-native solutions.
Release Manager & Feature Flagging
Streamline deployments with Release Management and Feature Flagging, enabling controlled rollouts, faster iterations, and reduced risk in production.
Integrated Development Environment (IDE)
Accelerate coding with a secure, AI-enhanced IDE that streamlines development, testing, and collaboration across modern software projects.
Contact Us
Connect with our global team
As technology continues to reshape industries and deliver meaningful change in individuals’ lives, we are evolving our business and brand as a global IT services leader.

